
This guide provides a detailed explanation of how to build an A2A-compliant agent using LangGraph and the Google Gemini model. We'll walk through the Currency Agent example from the A2A Python SDK, explaining each component, the flow of data, and how the A2A protocol facilitates agent interactions.
Table of Contents
- Overview
- Architecture
- Setup and Installation
- Components Explained
- Flow of Execution
- Client Interaction
- Advanced Features
- Next Steps
Overview
The Currency Agent is a specialized agent that helps with currency conversions. It leverages:
- A2A Protocol: For standardized communication
- LangGraph: For orchestrating the agent's reasoning
- Google's Gemini Model: As the reasoning engine
- External API: To fetch real-time exchange rates
This example demonstrates several important A2A capabilities:
- Streaming responses for real-time updates
- Multi-turn conversations for clarification
- Task state management
- Integration with an LLM
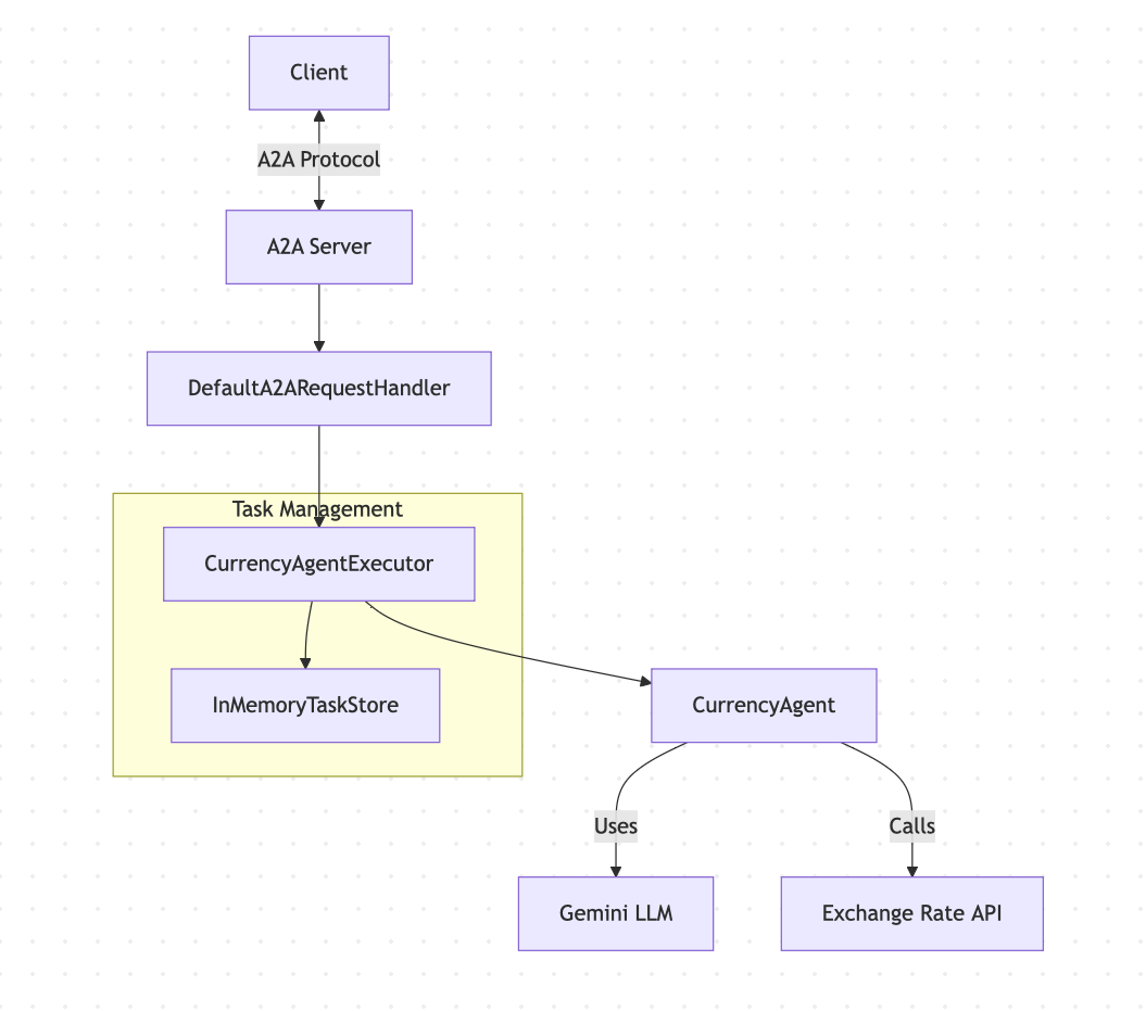
Architecture
Here's the high-level architecture of the Currency Agent:

graph TD
Client[Client] <-->|A2A Protocol| Server[A2A Server]
Server --> RequestHandler[DefaultA2ARequestHandler]
RequestHandler --> Executor[CurrencyAgentExecutor]
Executor --> Agent[CurrencyAgent]
Agent --> |Uses| Gemini[Gemini LLM]
Agent --> |Calls| ExchangeAPI[Exchange Rate API]
subgraph "Task Management"
Executor --> TaskStore[InMemoryTaskStore]
end
Setup and Installation
To run this example, you'll need:
- Python 3.10 or higher
- A Gemini API key
First, clone the A2A repository and install the dependencies:
git clone https://github.com/google/A2A.git -b main --depth 1
cd A2A/a2a-python-sdk
python -m venv .venv
source .venv/bin/activate # On Windows: .venv\Scripts\activate
pip install -e .[dev]
Then, create a .env file in the examples/langgraph/ directory:
echo "GOOGLE_API_KEY=YOUR_API_KEY_HERE" > a2a-python-sdk/examples/langgraph/.env
Components Explained
Let's explore each component of the Currency Agent in detail:
Agent Card and Skills
The agent card defines the agent's identity, capabilities, and skills. It's created in __main__.py:
def get_agent_card(host: str, port: int):
"""Returns the Agent Card for the Currency Agent."""
capabilities = AgentCapabilities(streaming=True, pushNotifications=True)
skill = AgentSkill(
id='convert_currency',
name='Currency Exchange Rates Tool',
description='Helps with exchange values between various currencies',
tags=['currency conversion', 'currency exchange'],
examples=['What is exchange rate between USD and GBP?'],
)
return AgentCard(
name='Currency Agent',
description='Helps with exchange rates for currencies',
url=f'http://{host}:{port}/',
version='1.0.0',
defaultInputModes=CurrencyAgent.SUPPORTED_CONTENT_TYPES,
defaultOutputModes=CurrencyAgent.SUPPORTED_CONTENT_TYPES,
capabilities=capabilities,
skills=[skill],
authentication=AgentAuthentication(schemes=['public']),
)
Key points:
- The agent has a single skill:
convert_currency - It supports streaming (
capabilities.streaming=True) - It accepts and returns text content types
- It uses public authentication (no auth required)
Currency Agent
The CurrencyAgent class in agent.py contains the core logic of the agent:

classDiagram
class CurrencyAgent {
+SYSTEM_INSTRUCTION: str
+RESPONSE_FORMAT_INSTRUCTION: str
+SUPPORTED_CONTENT_TYPES: list
-model: ChatGoogleGenerativeAI
-tools: list
-graph: AgentGraph
+invoke(query: str, sessionId: str): dict
+stream(query: str, sessionId: str): AsyncGenerator
-get_agent_response(config: dict): dict
}
class get_exchange_rate {
<<function>>
}
class ResponseFormat {
<<interface>>
}
CurrencyAgent ..> get_exchange_rate : uses
CurrencyAgent ..> ResponseFormat : returns
The core functionality includes:
- Tool Definition: The
get_exchange_ratetool fetches real-time exchange rates from an external API:
@tool
def get_exchange_rate(
currency_from: str = 'USD',
currency_to: str = 'EUR',
currency_date: str = 'latest',
):
"""Use this to get current exchange rate."""
try:
response = httpx.get(
f'https://api.frankfurter.app/{currency_date}',
params={'from': currency_from, 'to': currency_to},
)
response.raise_for_status()
data = response.json()
# ... error handling code
return data
except httpx.HTTPError as e:
return {'error': f'API request failed: {e}'}
- Agent Definition: The agent is created using LangGraph's
create_react_agent:
def __init__(self):
self.model = ChatGoogleGenerativeAI(model='gemini-2.0-flash')
self.tools = [get_exchange_rate]
self.graph = create_react_agent(
self.model,
tools=self.tools,
checkpointer=memory,
prompt=self.SYSTEM_INSTRUCTION,
response_format=(self.RESPONSE_FORMAT_INSTRUCTION, ResponseFormat),
)
- Response Format: A structured format for agent responses:
class ResponseFormat(BaseModel):
"""Respond to the user in this format."""
status: Literal['input_required', 'completed', 'error'] = 'input_required'
message: str
- Invocation Methods: Methods for direct invocation and streaming:
def invoke(self, query: str, sessionId: str) -> dict[str, Any]:
config: RunnableConfig = {'configurable': {'thread_id': sessionId}}
self.graph.invoke({'messages': [('user', query)]}, config)
return self.get_agent_response(config)
async def stream(
self, query: str, sessionId: str
) -> AsyncIterable[dict[str, Any]]:
inputs: dict[str, Any] = {'messages': [('user', query)]}
config: RunnableConfig = {'configurable': {'thread_id': sessionId}}
for item in self.graph.stream(inputs, config, stream_mode='values'):
message = item['messages'][-1]
if isinstance(message, AIMessage) and message.tool_calls:
yield {
'is_task_complete': False,
'require_user_input': False,
'content': 'Looking up the exchange rates...',
}
elif isinstance(message, ToolMessage):
yield {
'is_task_complete': False,
'require_user_input': False,
'content': 'Processing the exchange rates..',
}
yield self.get_agent_response(config)
Agent Executor
The CurrencyAgentExecutor in agent_executor.py adapts the LangGraph agent to the A2A protocol:
class CurrencyAgentExecutor(BaseAgentExecutor):
"""Currency AgentExecutor Example."""
def __init__(self):
self.agent = CurrencyAgent()
@override
async def on_message_send(
self,
request: SendMessageRequest,
event_queue: EventQueue,
task: Task | None,
) -> None:
"""Handler for 'message/send' requests."""
params: MessageSendParams = request.params
query = self._get_user_query(params)
if not task:
task = create_task_obj(params)
# invoke the underlying agent
agent_response: dict[str, Any] = self.agent.invoke(
query, task.contextId
)
update_task_with_agent_response(task, agent_response)
event_queue.enqueue_event(task)
@override
async def on_message_stream(
self,
request: SendStreamingMessageRequest,
event_queue: EventQueue,
task: Task | None,
) -> None:
"""Handler for 'message/stream' requests."""
params: MessageSendParams = request.params
query = self._get_user_query(params)
if not task:
task = create_task_obj(params)
# emit the initial task so it is persisted to TaskStore
event_queue.enqueue_event(task)
# kickoff the streaming agent and process responses
async for item in self.agent.stream(query, task.contextId):
task_artifact_update_event, task_status_event = (
process_streaming_agent_response(task, item)
)
if task_artifact_update_event:
event_queue.enqueue_event(task_artifact_update_event)
event_queue.enqueue_event(task_status_event)
def _get_user_query(self, task_send_params: MessageSendParams) -> str:
"""Helper to get user query from task send params."""
part = task_send_params.message.parts[0].root
if not isinstance(part, TextPart):
raise ValueError('Only text parts are supported')
return part.text
This executor implements two primary methods:
on_message_send: Handles synchronous requests and returns a complete responseon_message_stream: Handles streaming requests and emits events as they occur
Helpers
The helpers.py file contains utility functions for managing tasks and transforming agent responses into A2A protocol events:
def update_task_with_agent_response(
task: Task, agent_response: dict[str, Any]
) -> None:
"""Updates the provided task with the agent response."""
task.status.timestamp = datetime.now().isoformat()
parts: list[Part] = [Part(TextPart(text=agent_response['content']))]
if agent_response['require_user_input']:
task.status.state = TaskState.input_required
message = Message(
messageId=str(uuid4()),
role=Role.agent,
parts=parts,
)
task.status.message = message
if not task.history:
task.history = []
task.history.append(message)
else:
task.status.state = TaskState.completed
task.status.message = None
if not task.artifacts:
task.artifacts = []
artifact: Artifact = Artifact(parts=parts, artifactId=str(uuid4()))
task.artifacts.append(artifact)
def process_streaming_agent_response(
task: Task,
agent_response: dict[str, Any],
) -> tuple[TaskArtifactUpdateEvent | None, TaskStatusUpdateEvent]:
"""Processes the streaming agent responses and returns TaskArtifactUpdateEvent and TaskStatusUpdateEvent."""
is_task_complete = agent_response['is_task_complete']
require_user_input = agent_response['require_user_input']
parts: list[Part] = [Part(TextPart(text=agent_response['content']))]
end_stream = False
artifact = None
message = None
# responses from this agent can be working/completed/input-required
if not is_task_complete and not require_user_input:
task_state = TaskState.working
message = Message(role=Role.agent, parts=parts, messageId=str(uuid4()))
elif require_user_input:
task_state = TaskState.input_required
message = Message(role=Role.agent, parts=parts, messageId=str(uuid4()))
end_stream = True
else:
task_state = TaskState.completed
artifact = Artifact(parts=parts, artifactId=str(uuid4()))
end_stream = True
task_artifact_update_event = None
if artifact:
task_artifact_update_event = TaskArtifactUpdateEvent(
taskId=task.id,
contextId=task.contextId,
artifact=artifact,
append=False,
lastChunk=True,
)
task_status_event = TaskStatusUpdateEvent(
taskId=task.id,
contextId=task.contextId,
status=TaskStatus(
state=task_state,
message=message,
timestamp=datetime.now().isoformat(),
),
final=end_stream,
)
return task_artifact_update_event, task_status_event
The key functions transform the agent's internal response format into the A2A protocol's event model.
Flow of Execution
Let's visualize the entire flow of execution when a client interacts with the Currency Agent:

sequenceDiagram
participant Client
participant A2AServer
participant RequestHandler
participant Executor as CurrencyAgentExecutor
participant Agent as CurrencyAgent
participant LLM as Gemini LLM
participant API as Exchange Rate API
Client->>A2AServer: Request Agent Card
A2AServer->>Client: Return Agent Card
%% Single turn conversation
Client->>A2AServer: message/send
A2AServer->>RequestHandler: Route request
RequestHandler->>Executor: on_message_send
Executor->>Agent: invoke(query, contextId)
Agent->>LLM: Process with Gemini
LLM-->>Agent: Need exchange rate info
Agent->>API: get_exchange_rate
API-->>Agent: Return exchange data
Agent->>LLM: Process with data
LLM-->>Agent: Generate response
Agent-->>Executor: Return response dict
Executor-->>RequestHandler: Update Task & enqueue event
RequestHandler-->>A2AServer: Return Task with results
A2AServer-->>Client: Send response
%% Streaming example
Client->>A2AServer: message/sendStream
A2AServer->>RequestHandler: Route streaming request
RequestHandler->>Executor: on_message_stream
Executor->>Agent: stream(query, contextId)
Agent->>LLM: Start processing
LLM-->>Agent: Need exchange rate
Agent-->>Executor: Yield status update
Executor-->>RequestHandler: Enqueue TaskStatusUpdateEvent
RequestHandler-->>A2AServer: SSE event
A2AServer-->>Client: Stream status update
Agent->>API: get_exchange_rate
API-->>Agent: Return exchange data
Agent-->>Executor: Yield process update
Executor-->>RequestHandler: Enqueue TaskStatusUpdateEvent
RequestHandler-->>A2AServer: SSE event
A2AServer-->>Client: Stream process update
Agent->>LLM: Process with data
LLM-->>Agent: Generate final response
Agent-->>Executor: Yield final response
Executor-->>RequestHandler: Enqueue TaskArtifactUpdateEvent & TaskStatusUpdateEvent
RequestHandler-->>A2AServer: Final SSE events
A2AServer-->>Client: Stream final result
Client Interaction
The test_client.py script demonstrates how to interact with the agent through the A2A protocol:
async def run_single_turn_test(client: A2AClient) -> None:
"""Runs a single-turn non-streaming test."""
send_payload = create_send_message_payload(
text='how much is 100 USD in CAD?'
)
# Send Message
send_response: SendMessageResponse = await client.send_message(
payload=send_payload
)
print_json_response(send_response, 'Single Turn Request Response')
# Query the task if needed
if isinstance(send_response.root, SendMessageSuccessResponse) and \
isinstance(send_response.root.result, Task):
task_id: str = send_response.root.result.id
task_id_payload = {'id': task_id}
get_response: GetTaskResponse = await client.get_task(
payload=task_id_payload
)
print_json_response(get_response, 'Query Task Response')
async def run_streaming_test(client: A2AClient) -> None:
"""Runs a single-turn streaming test."""
send_payload = create_send_message_payload(
text='how much is 50 EUR in JPY?'
)
print('--- Single Turn Streaming Request ---')
stream_response = client.send_message_streaming(payload=send_payload)
async for chunk in stream_response:
print_json_response(chunk, 'Streaming Chunk')
async def run_multi_turn_test(client: A2AClient) -> None:
"""Runs a multi-turn non-streaming test."""
print('--- Multi-Turn Request ---')
# --- First Turn ---
first_turn_payload = create_send_message_payload(
text='how much is 100 USD?'
)
first_turn_response: SendMessageResponse = await client.send_message(
payload=first_turn_payload
)
print_json_response(first_turn_response, 'Multi-Turn: First Turn Response')
context_id: str | None = None
if isinstance(first_turn_response.root, SendMessageSuccessResponse) and \
isinstance(first_turn_response.root.result, Task):
task: Task = first_turn_response.root.result
context_id = task.contextId # Capture context ID
# --- Second Turn (if input required) ---
if task.status.state == TaskState.input_required and context_id:
print('--- Multi-Turn: Second Turn (Input Required) ---')
second_turn_payload = create_send_message_payload(
'in GBP', task.id, context_id
)
second_turn_response = await client.send_message(
payload=second_turn_payload
)
print_json_response(
second_turn_response, 'Multi-Turn: Second Turn Response'
)
Advanced Features
Streaming
The Currency Agent supports streaming responses, allowing it to provide real-time updates as it processes the request:
- When the agent starts thinking, it sends an "in progress" update
- When it calls the exchange rate API, it streams an update
- When processing the data, it streams another update
- Finally, it sends the completed result
This provides a better user experience for operations that might take time to complete.
Multi-turn Conversations
The agent can engage in multi-turn conversations when it needs more information:
- If the user asks "How much is 100 USD?" without specifying the target currency
- The agent sets the task state to
TaskState.input_required - The client can then send a follow-up message with the same
contextId - The agent maintains context between turns
Example conversation:
User: How much is 100 USD?
Agent: To which currency would you like to convert 100 USD?
User: in GBP
Agent: 100 USD is approximately 78.45 GBP according to the current exchange rate.
Next Steps
Now that you understand how the Currency Agent works, you can:
- Try different queries: Test with various currency pairs
- Modify the agent: Add support for more features
- Historical exchange rates
- Currency trends analysis
- Support for more currencies
- Extend the architecture:
- Implement persistent
TaskStorefor long-lived sessions - Add authentication mechanisms
- Deploy the agent to a production environment
- Implement persistent
For more information on A2A protocol features:
Related Articles
- Understanding A2A Protocol - A detailed guide to the fundamentals of the A2A protocol
- A2A vs MCP: A Comprehensive Comparison - An in-depth comparison between A2A and MCP protocols
- Python A2A Tutorial with Source Code - Hands-on implementation guide for A2A protocol in Python
- A2A Sample Methods and JSON Responses - Reference guide for A2A protocol methods and response formats
Go A2A
Related Articles
Explore more content related to this topic
A2A Python Sample: Github Agent
How to use a2a-python to Create and Connect Github Agent with Google's Agent2Agent (A2A) Protocol
LlamaIndex File Chat Workflow with A2A Protocol
A comprehensive guide for building file chat agents using LlamaIndex Workflows and A2A Protocol. Includes detailed implementation of file upload and parsing, multi-turn conversations, real-time streaming, inline citations, LlamaParse and OpenRouter integration, and webhook notification systems. Perfect for developers looking to build advanced conversational AI agent services.
A2A Samples: Hello World Agent
A comprehensive step-by-step guide to building a Hello World agent with A2A Python SDK. Features detailed implementation of HelloWorldAgent, HelloWorldAgentExecutor, and A2AStarletteApplication components, complete with UV environment setup, dependency management, API endpoints, authentication, and testing instructions. Perfect for developers getting started with AI-powered agent services and A2A framework.
Implementing CurrencyAgent with A2A Python SDK
A step-by-step guide to building a currency conversion agent with A2A Python SDK. Features detailed implementation of CurrencyAgent, AgentExecutor, and AgentServer components, complete with environment setup, testing, and deployment instructions. Perfect for developers looking to create AI-powered currency conversion services.
Python A2A Tutorial with Source Code
A comprehensive, hands-on guide to building a Python A2A server using the google-a2a library. Includes complete source code, practical examples, and step-by-step implementation details. Learn about agent skills, agent cards, handling tasks, streaming responses, and integrating a local Ollama AI model with Langchain. Perfect for developers looking to implement real-world A2A solutions.